제품 세부 정보
개를 위한 Pimobendan Chewable 정제는 개를 위한 개 울혈성 심부전 치료제입니다. 주로 심장 비대 및 심부전, 기침 천식 및 기타 질병의 치료에 사용되며 심장 근육을 효과적으로 강화하고 심장 질환의 생존율을 향상시킬 수 있습니다. 그것은 개 심부전 치료제, 개 심부전 치료제, 개 심부전 치료제입니다.
구성:피모벤단
모습:흰 반점이 있는 얼룩덜룩한 갈색타원형(1.25mg 및 2.5mg 규격) 또는 득점이 있는 타원형정(5mg 규격).
표시:
1. 심장 판막 부전(승모판 및/또는 삼첨판 역류) 또는 확장성 심근병증으로 인한 개 울혈성 심부전의 치료에 사용됩니다.
2. 대형견의 전임상 확장성 심근병증(무증상, 심장초음파로 진단된 좌심실 수축기말 및 확장기 직경의 증가를 동반함)의 치료에 사용됩니다.
3. 개의 전임상 점액종성 승모판 질환(무증상 수축기 승모판 잡음 및 심장 비대)을 치료하여 울혈성 심부전의 임상 증상 발병을 지연시킵니다.



협력 사례:

생산 환경:

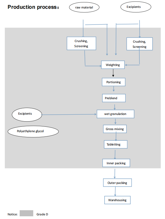
생산 공정:

FAQ:

메시지를 남겨 두시오
관련 뉴스
고객 방문 Jinan GSY Biotechnology Co.,Ltd
2024-09-11
난징 VIV 전시회에서 지난 GSY 생명 공학 유한 공사
2024-09-07

